My approach to the challenge
When approaching this design challenge, I leveraged design thinking methodology to ensure my focus throughout the process was on the people I was designing and creating for. Most importantly, I needed it to be desirable and address real human needs.
What are we solving?
Canada has long been well-known for its advanced and affordable healthcare system. Unfortunately, there are still many issues addressed by clinics, family doctors and patients, including long queue times and appointment booking.
To remedy the situation, PegDoc has been designed with the mission which is helping clinics, family doctors, and patients to connect and manage their appointment booking with peace of mind.
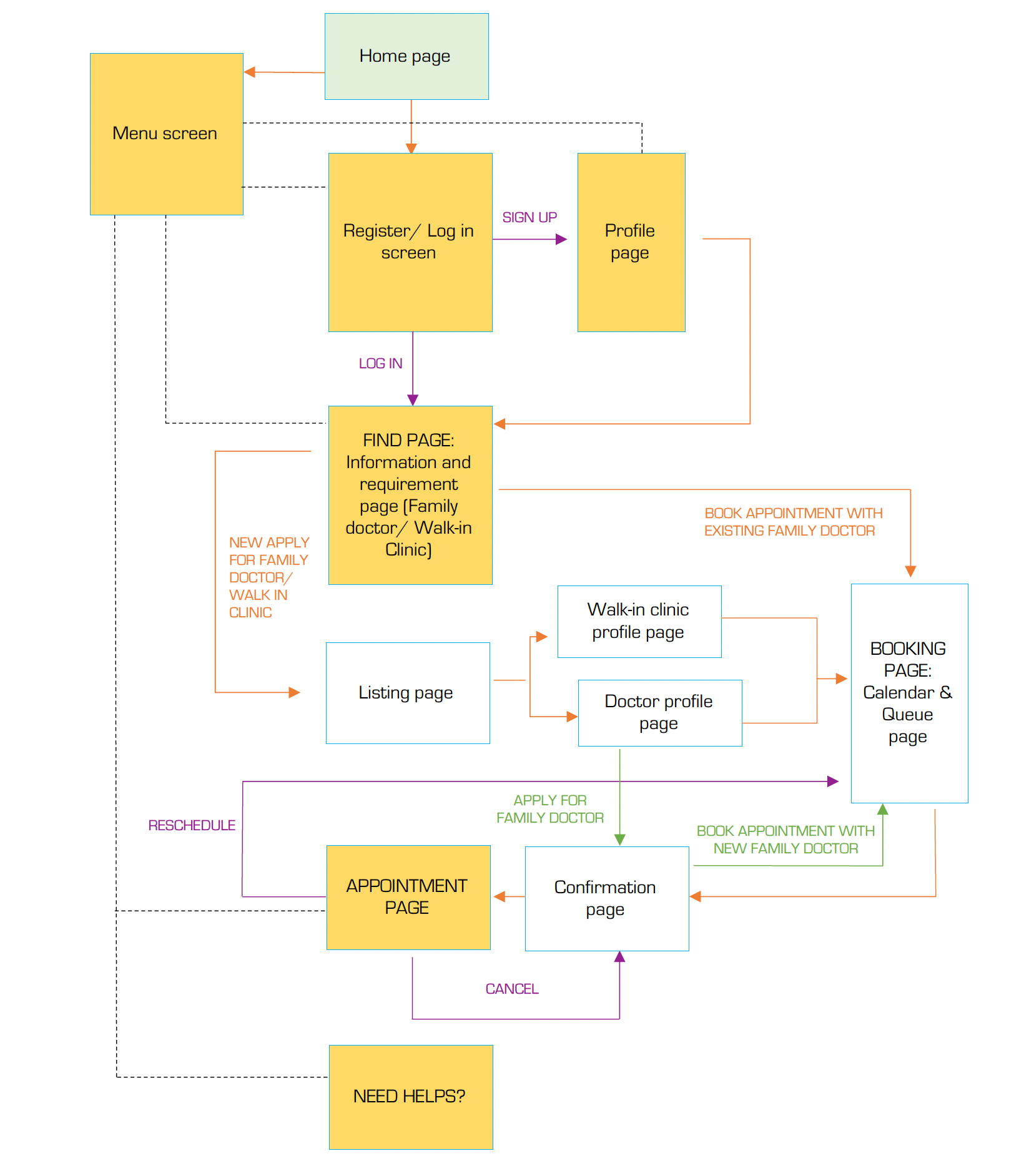
Solution development
From the series of sketches I developed, I highlighted different ideas, features, and components to incorporate into the first round of low-mid-fidelity grayscale prototypes. Developing and working with grayscale prototypes allowed me to quickly test out components, layouts, information hierarchy, and screen flows before adding a visual identity.
Moodboard
After completing my user stories, epics and user flow, I then started to build my UI inspiration moodboard by considering digital components and design elements that I think might be useful for users. To establish my products’ brand, I began writing a list of keywords that embody the brand’s essence and define the personality of the product.
Design system
Here you will see PegDoc’s evolution. I defined a colour palette, typography, and designed a wordmark for my brand. These elements were also used to establish my brand within my hi-fidelity wireframes, through the design of an application icon.
Visual design
Sign in & Sign up
Users can instantly sign in or register with their email address. They can also use their Google, Facebook or iCloud accounts to sign up or sign in. If they forget their password, they can easily set their new password by OTP verification.
Key features
1. Find the family doctor and book appointment
2. Virtual booking @Walk-in Clinic
3. Other screens
